随着2025年即将结束,我想与大家分享今年为你最喜欢的浏览器解决方案——SOLIDWORKS xDesign——添加的一些顶级增强功能。首先,将所有 xApps 集成在一个解决方案中变得更加容易,因为 xDesign 现在作为一个产品提供,包含参数化零件和装配设计、细分建模、薄金、框架设计、模具工具、图纸、MBD 和渲染。
以下是前十名的介绍,包括我个人最喜欢的:重新设计的登陆页、用于技术文档的爆炸视图,以及扩展现实(ER)可视化技术。
1、通过新的落地页启动项目并访问学习内容
xDesign 登陆页面经过重新设计,包含许多资源,帮助你快速上手、保持生产力和激励,包括:
即时访问您最近的项目、有用的视频和示例项目。
平台侧面板直接快速访问学习中心,提升技能并快速找到答案。
新的“为你推荐”页面包含有趣的文章、3DSwym 帖子和在线视频。

2、创建可制作的图纸并具备新图纸功能
制作详细图纸,清晰传达制造需求,包括内部特征、装配配合和孔位,并通过以下改进功能实现:
使用熟悉的剖面线和麦田圈工作流程,轻松从绘图环境中创建剖面视图和细节视图。
通过全新的“爆炸视图”功能,让你更清楚地了解技术文档,展示零件方向和关系。创建3D爆炸视图,并轻松添加到你的图纸中。
为圆角特征组件提供完整的产品定义,并可为轮廓边缘添加中心标记和尺寸。

3、提升设计评测,使用Extender Reality VR和AR
通过在沉浸式扩展现实(XR)环境中可视化模型,增强设计审查和空间理解。
你可以直接从xDesign启动沉浸式虚拟现实(VR)或增强现实(AR)体验,在虚拟或现实环境中使用头显、平板或手机大规模地观看和互动你的模型。

4、通过可分享的链接轻松协作
通过分享实体产品的直接链接轻松协作,加快反馈和更顺畅的设计团队合作。
在xDesign中生成一个可分享的实体产品链接,然后发给同事。当他们点击链接时,产品会直接在他们的 xDesign 会话中打开,实现无缝协作和审核。

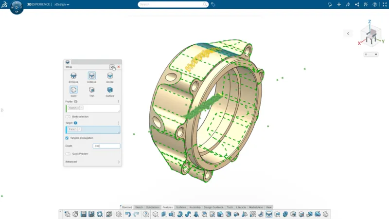
5、创建更详细的模型并加入新的建模功能
利用先进的建模工具创建更详细、更准确的模型,同时配备智能反馈工具,帮助你更快构建、突出问题并提供指导性修正。建模改进包括:
新的Wrap命令将草图轮廓投影到目标面上,生成凸印、Deboss或Scribe。
新的草图分析命令提供了纠正过度定义草图、解决缺失或悬挂的参考以及关闭打开草图配置文件的工具。
偏移和壳牌命令现在在模型上提供可视化指示,突出显示特征失效的区域。

6、通过生成式绘图视图简化文档工作流程
利用人工智能(AI)的力量消除重复性任务,加快绘画创作。要启用自动视图创建和放置,请在新建工作表命令中勾选“生成绘图视图”选项。
启用后,该命令在创建新图表时会自动生成标准绘图视图,如正交视图和等距视图。

7、轻松向xDesign研发团队提交反馈
通过快速分享想法并直接提供改进建议,帮助塑造xDesign的未来,确保更以用户为中心的开发流程。
通过新的反馈按钮,你可以直接向xDesign研发团队提交改进想法。如果你希望我们跟进你的建议,欢迎提供你的联系方式。

8、加入一抹色彩以提升模型清晰度
通过用户偏好设置中的新选项自动为每个新几何体分配不同颜色,提高清晰度并减少解读错误。

9、通过集中存储和自动保存保护未保存的数据
通过在断线时自动保存选项,保护你的工作免受意外中断,断线可能由网络问题、超时或崩溃引起。
此外,最近内容和自动还原点现在都集中存储,允许你在任何 xDesign 会话中恢复工作。

10、将机构图像转换为功能完整的二维草图
在“图片转草图”工具中的2D机构选项中,将机构图像转换为参数化草图。
通过识别图像中的物体(如连杆、锚点和滚轮)和约束(如铰链、滑块和锚点)来将机制转换为完全约束草图。

2025年SOLIDWORKS xDesign十大特色功能就是这样!我们年度十大专题。你觉得怎么样?请通过右边的在线客服反馈按钮告诉我们你的愿望清单上有什么。
把这些增强功能随身携带。想了解更多关于xDesign新动态的信息,请访问智诚科技ICT。SOLIDWORKS 2026 已经发布!看看 https://www.ict.com.cn/zhuanti/4113.html 有什么新动态。
获取正版软件免费试用资格,有任何疑问拨咨询热线:400-886-6353或 联系在线客服
未解决你的问题?请到「问答社区」反馈你遇到的问题,专业工程师为您解答!