一、什么是eDrawings,有什么用:
eDrawings 是用于共享和存档 2D 和 3D 产品设计数据的免费查看和发布应用程序。它大大简化了产品设计信息的共享问题。使用这一工具,可更加有效地与参与产品开发的每个人进行协作。利用快速、可靠且方便的 eDrawings 文件,可以准确展现借助市场上使用最广的 CAD 系统所创建的 3D 模型和 2D 工程图。
eDrawings主要有三个版本,分别为eDrawings Viewer、eDrawings Professional、eDrawings Publisher;其中最常见的是前两个版本;eDrawings也支持多种客户端,如桌面端、移动端、Mac端。eDrawings各版本具体功能矩阵和支持的客户端如下图:


注意:
1. 如果您已经购买了SOLIDWORKS,那么无需额外购买eDrawings,即可免费使用。
2. 如果您购买的是SOLIDWORKS 标准版,可以免费使用eDrawings Viewer所有功能;
3. 如果您购买的是SOLIDWORKS 专业版或白金版,可以免费使用eDrawings Professional的所有功能。
问题一:SOLIDWORKS导出eDrawings格式的模型,eDrawings打开不显示爆炸动画,但有时候却又显示;下图是正常显示的情况,左下角显示爆炸视图。

解决问题:时而显示、时而不显示,造成这种情况的根本原因是版本问题。具体又分两种情况:
情况一:假如使用SOLIDWORKS标准版导出的模型,使用eDrawings Viewer打开是不会显示爆炸动画;
情况二:假如使用SOLIDWORKS专业版或白金版导出的模型,使用eDrawings Viewer或Pro打开都可以显示爆炸动画,即使在其他人电脑上安装的是eDrawings Viewer打开也同样显示;
问题二:eDrawings直接打开SOLIDWORKS装配体模型,爆炸效果和设定的爆炸效果不一样。下图为SOLIDWORKS设定的爆炸效果

下图为eDrawings直接打开SOLIDWORKS装配体模型的爆炸效果

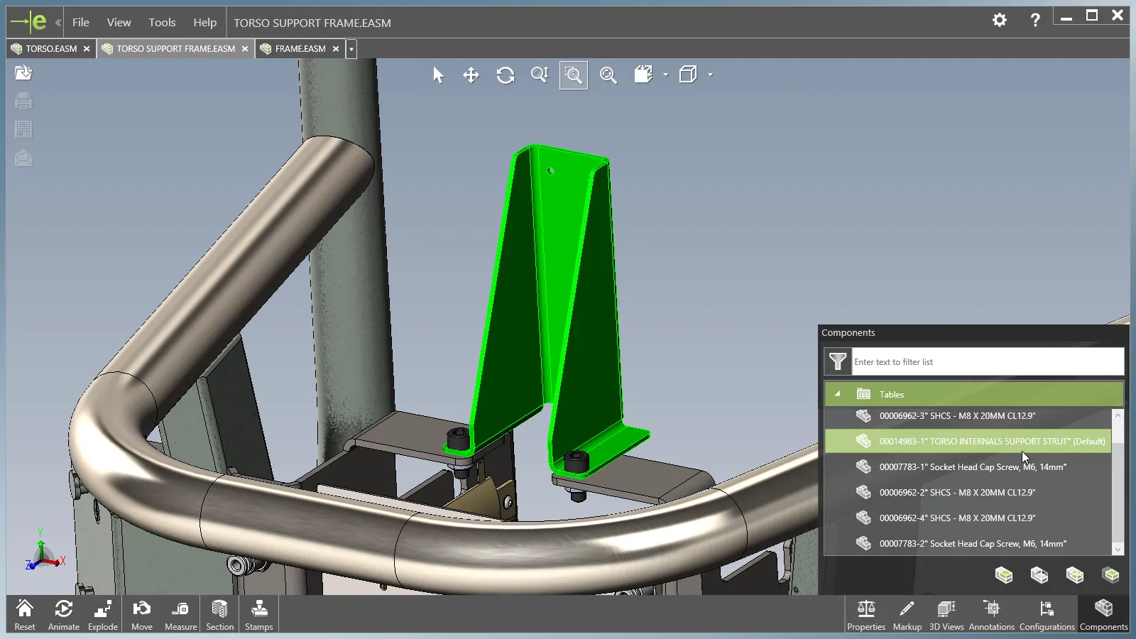
目前eDrawings能直接打开SOLIDWORKS的模型,但不能显示正确的爆炸效果,这是一个bug;在未来版本中可能会被修复。可以使用传统方法解决该问题:将SOLIDWORKS模型另存为eDrawings格式的文件(.EASM),再使用eDrawings打开即可得到正确的爆炸效果,如下图:

获取正版软件免费试用资格,有任何疑问拨咨询热线:400-886-6353或 联系在线客服
未解决你的问题?请到「问答社区」反馈你遇到的问题,专业工程师为您解答!