在注塑模具设计中,其中一个最关键、最核心的环节,就是能够精准、高效地执行分割实体操作,从而为后续的 ** 型芯(公模)与型腔(母模)** 拆分做好准备。
SOLIDWORKS xDesign 内置了专为模具设计打造的专用工具,可以帮助设计师对模型进行分割,从而更好地为模具设计做准备。将分割实体命令与几何集结合使用,你就能真正走上更快设计、更快制造的高效设计之路。
什么是分割实体命令?
SOLIDWORKS xDesign 中的分割实体命令,是设计机械零件时最核心、最基础的 CAD 工具之一,它能够帮助用户高效地拆分实体与特征。我们将以这款拼图产品为例进行讲解,这也是我们在 SOLIDWORKS xDesign 中级、高级阶段博客中全程使用的案例。
如何使用分割实体命令
我们这款拼图产品的外壳,通常是注塑成型的。
原因很简单:这款塑料零件具备基本均匀的壁厚、属于相对薄壁类零件、需要大批量生产,并且具备复杂的外形结构。xDesign 中的分割命令,可以让用户轻松地拆分实体与特征。
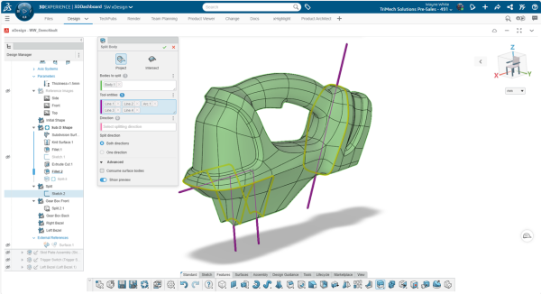
在本案例中,我们将重点讲解如何拆分外部实体,该实体最初是在 xShape(云端 CAD 工具)中完成建模的。
创建分割用的几何图形
在下方图片中,模型里有一个非常基础的草图。
我们可以将这些草图线条视为执行切割的线条,或者在本案例中,视为拆分实体的线条。
我们可以将这些线条理解为创建拉伸曲面,该曲面可以无限延伸、无边界扩展,从而成为我们的切割工具。

使用草图来定义分割边界。
激活分割实体命令
我们从操作栏中激活分割实体命令。
我们执行分割操作的原因在于:当我们制作这些零件时,分割后的项目会成为独立的几何体,并且具备独立的模具加工指令。
软件中同样提供分割面命令,该命令可以针对外观操作、贴花、纹理等进行面的分割。
但是,分割面操作并不会创建独立的实体零件,也不会生成对应的独立模具加工指令。

在 SOLIDWORKS xDesign 中使用分割实体命令
在上方案例中,我们选择了投影选项,使用零件的主实体作为被分割对象,并使用草图来执行实体分割。我同样会围绕 ZX 平面(正中间) 对几何体进行分割,从而创建出主实体的左侧版本与右侧版本。
使用几何集进行模具拆分
接下来,我们需要创建独立的实体,这些实体可以用于后续的模具制作或者3D 打印。
这正是 SOLIDWORKS xDesign 中生成零件命令与有序几何集的核心用途。
如何使用生成零件命令
生成零件命令可以让我们从分割后的实体中创建独立的实体,如果我们对这些零件进行 3D 打印,就可以得到实体化的零件。
该命令会创建出不同的实体,这些实体可以单独进行加工与制造。

激活生成零件命令
接下来,我会创建一个链接实体,并为其定义名称。
链接实体选项的优势在于:它会创建一个指向主特征集合的关联依赖关系。
如果这些特征或几何体发生变更,对应的模具也会随之更新。

将几何集创建为链接实体
接下来,我们为右侧嵌条实体创建一个零件。
从树状结构中可以看到,这是一个独立的实体产品(3DEXPERIENCE 平台中的独立对象),同时也会通过不同的名称在 3DEXPERIENCE 平台中以 prd 语法进行标识。
我们可以在其设计特征下方看到:拆分 2.1,这表明它指向了拆分 2 的主实体。
最后,如果我们单独显示右侧嵌条,就可以看到零件是完全实体化的。
到这一步,该实体已经准备好进入最终处理阶段,比如抽壳、加强筋、凹槽或其他后处理操作。
这些都是完成模具制作、达到标准要求所必需的最终特征。

释放 SOLIDWORKS xDesign 的设计创造力
使用分割命令与有序几何集,是 SOLIDWORKS xDesign 中将最终细节应用到零件设计中的一种强大方法。
该流程与过去的 3D CAD 技术非常相似,对于长期使用这些工具的用户来说,操作逻辑非常直观易懂。
云端设计工具将你带入未来,并始终保持技术前沿,让你的团队能够充分释放设计创造力。使用 SOLIDWORKS xDesign,你的团队可以始终保持最新设计变更的同步状态,并专注于真正重要的核心工作。
想了解更多关于3DEXPERIENCE上顶级设计工具的信息吗? 请联系总代理商智诚科技ICT 电话:400-886-6353
获取正版软件免费试用资格,有任何疑问拨咨询热线:400-886-6353或 联系在线客服
未解决你的问题?请到「问答社区」反馈你遇到的问题,专业工程师为您解答!