SOLIDWORKS SimulationXpress 是一款功能强大且易于使用的结构仿真与验证工具。无论你是刚接触有限元分析(FEA)的新手,还是希望了解载荷如何影响模型,SimulationXpress 都是对 SOLIDWORKS 零件进行首轮有限元分析的理想入门工具。
一、什么是 SimulationXpress?
SOLIDWORKS SimulationXpress是一款免费、操作简便的应力分析工具,可为工程师、设计师及其他 CAD 用户提供零件的初步结构分析。对零件进行前期应力分析,能够节省多轮物理破坏性测试所需的时间与成本。

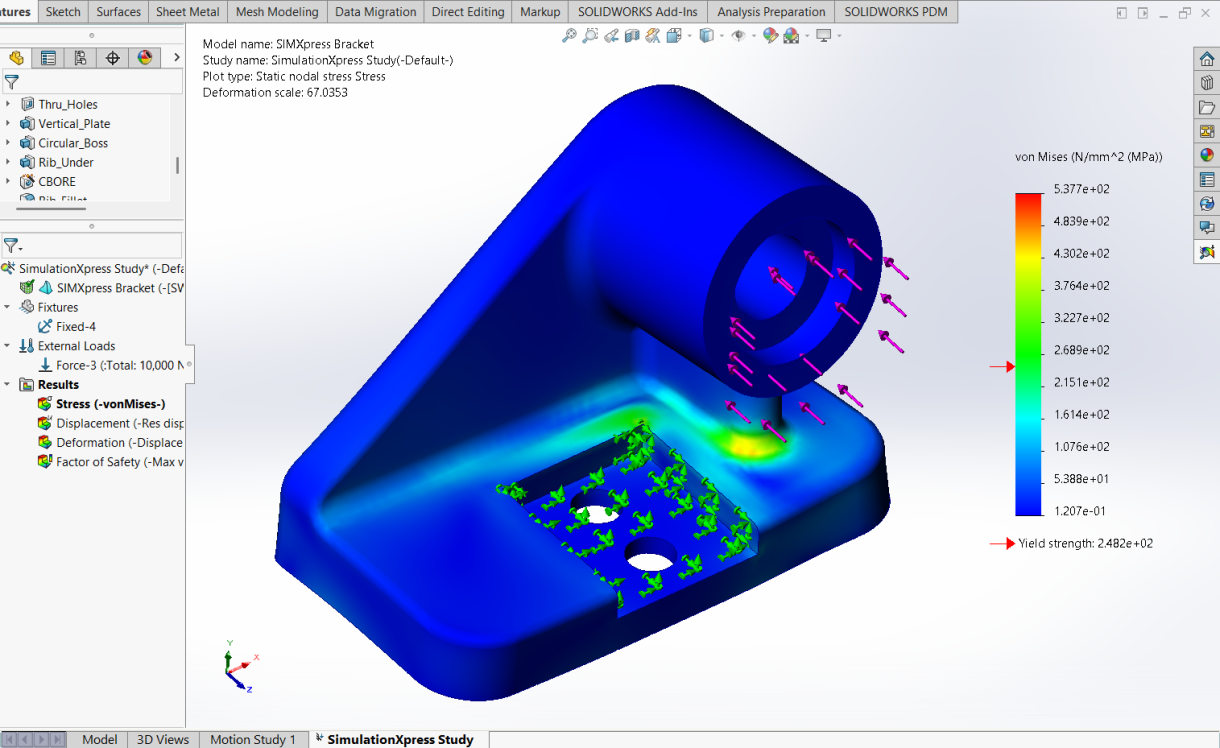
支架模型的有限元分析结果界面,显示约束、外部载荷、位移、安全系数、冯・米塞斯应力云图
将 SimulationXpress 用于前期评估,能够让你更有把握确保零件通过后续的实际测试,因为它采用与 SOLIDWORKS 完整版仿真产品相同的核心技术。如果你认为该工具有价值,可以联系我们智诚科技ICT升级至完整版 SOLIDWORKS Simulation,以开展更深入的分析。
二、如何激活 SimulationXpress
使用 SimulationXpress 前,必须先激活许可证。激活 SimulationXpress 或其他 Xpress 系列产品的步骤如下:
1、打开 SOLIDWORKS 主界面,点击顶部菜单栏工具(Tools),找到 **Xpress Products(速成产品)** 菜单;
2、选择SimulationXpress;
3、点击my.solidworks.com/xpress链接,进入产品码获取门户;
4、使用绑定有效订阅许可证的 3DEXPERIENCE ID 登录,申请激活码;
5、将激活码粘贴到 SOLIDWORKS 的激活窗口;
6、点击 ** 确定(OK)** 完成启用。

SimulationXpress 激活窗口,提示输入产品码,支持离线获取激活码
注意:生成 Xpress 产品码需要你的 SOLIDWORKS 序列号,序列号可在 ** 帮助(Help)> 关于 SOLIDWORKS(About SOLIDWORKS)** 中查看。
三、如何使用 SimulationXpress
本文以支架受力分析为例,演示如何使用 SimulationXpress 获取应力、应变结果,评估设计并指导优化方向。你还可以查看并自定义零件的安全系数,完成分析后对零件进行优化改进。
使用仿真向导(SimulationXpress Wizard)
启动 SimulationXpress 后,SOLIDWORKS 特征树会新增仿真算例,包含载荷、约束、材料三个节点。任务窗格会显示仿真向导,分步引导完成分析流程。

SimulationXpress 操作界面
开始前可在 ** 选项(Options)中设置算例单位,点击下一步(Next)** 进入仿真设置。
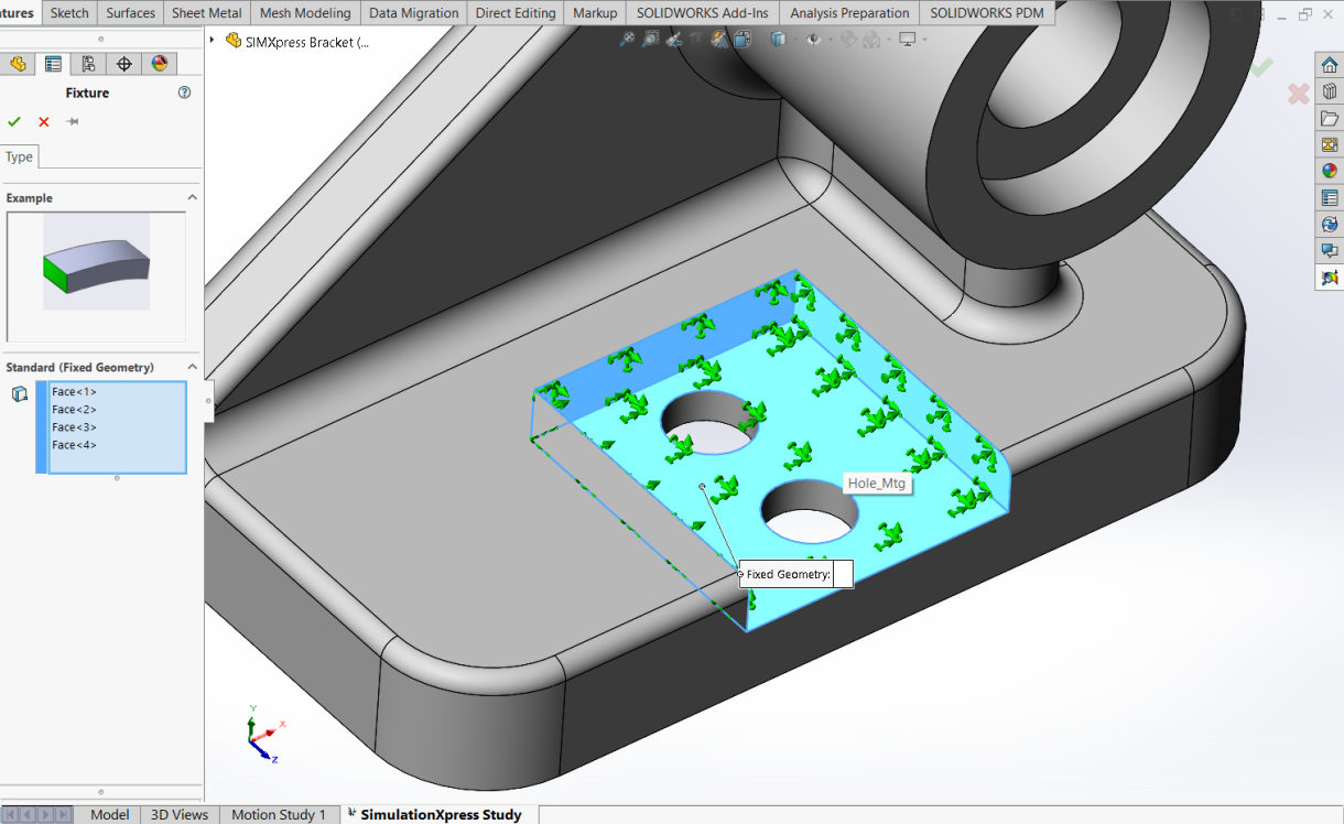
1. 添加约束(Fixtures)
分析的第一步是添加约束。SimulationXpress 仅支持固定几何体约束,即选中的面在所有自由度上被完全限制。

为模型指定固定面,约束类型为标准固定几何体
向导中提供带 GIF 动画的约束示例。如需更多约束类型,建议升级到完整版 SOLIDWORKS Simulation。
2. 添加载荷(Loads)
下一步为模型施加一个或多个载荷。载荷是作用在对象上的力或压力,使零件产生变形。

在模型竖直面上施加力载荷,设置总力 10000N,法向施加
选择要施加载荷的几何体,指定载荷大小。默认载荷沿面法向施加,也可自定义方向向量。
3. 定义材料(Materials)
完成约束与载荷设置后,需要为模型指定材料。如果零件已在 SOLIDWORKS 中分配材料,材料会自动带入仿真向导。

SOLIDWORKS 材料库界面,显示铸造碳钢、A36 钢、不锈钢等材料及其力学属性
如果未预先指定材料,可在此直接定义。SOLIDWORKS 提供丰富的标准材料库,也支持创建自定义材料。
4. 运行仿真(Running the Simulation)
完成向导所有步骤后,即可运行有限元分析。

FEA 分析最终设置界面,显示变形结果、位移、安全系数等结果选项
首先会播放放大的变形动画,帮助判断算例设置是否正确、模型响应是否符合预期,再进入结果查看。
四、解读结构分析结果
算例求解完成后,会显示多种结果:
安全系数云图:标出最大应力低于 / 高于材料屈服强度的区域
冯・米塞斯(von Mises)应力云图
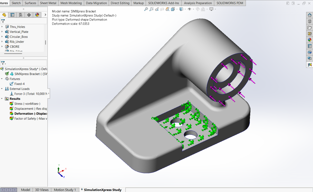
位移云图
变形形状
结果通常会放大比例显示,便于直观观察模型变化。

安全系数结果云图,以颜色区分安全与危险区域
查看完成后,可自动导出 Word 格式分析报告,包含算例设置与各阶段截图;也可生成包含仿真结果的 eDrawings 文件。
五、超越首轮结构分析
SimulationXpress 是观察基本载荷对 SOLIDWORKS 模型影响的优秀首轮仿真工具。虽然它仅支持单个零件文件、不支持装配体,但仍能为项目提供极具价值的参考。
当你需要对装配体进行更复杂的仿真,如跌落测试、拓扑优化时,完整版 SOLIDWORKS Simulation提供全面的有限元分析工具集,可帮助团队优化零件与装配体的结构稳健性。
想了解更多关于SOLIDWORKS仿真的信息,或需要我们智诚科技ICT的仿真分析服务 请点击这里。
获取正版软件免费试用资格,有任何疑问拨咨询热线:400-886-6353或 联系在线客服
未解决你的问题?请到「问答社区」反馈你遇到的问题,专业工程师为您解答!